聯合國全球契約組織年會邀約出席及演講
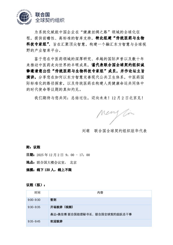
很榮幸受邀約參加將在北京舉辦的2025 聯合國全球契約組織年會暨機構成立 25 週年紀念活動,在大會上發表簡短的論壇主旨演講,並接受聯合國全球契約組織的聘用,擔任「傳統醫藥與生物科技專家組」的專家成員。
聯合國全球契約組織(UN Globle Compact)總部位於美國紐約聯合國總部,隸屬於聯合國秘書處,是全球最大的企業永續發展倡議組織。成立25年來,聯合國全球契約組織在全球超過 180 個國家,擁有超過 25,000 家會員企業,中國會員企業包括華為等1200多家,涵蓋了各行各業。
這次出席演講的嘉賓,除了聯合國的重要代表外,包括任中國國際貿易促進委員會鴻斌會長、廈門航空有限公司趙東董事長、中國上市公司協會宋志平會長、央視財經頻道《對話》劉星製片人、协鑫集团控股公司董事局朱共山主席、海康威視數位技術股份有限公司胡揚忠董事長、施耐德電機尹正執行副總裁、賓士中國區總裁Oliver Thöne、慈銘奧亞醫院健康管理胡淑梅總經理、寧德時代曾氍群董事長、盈科律师事务所梅向荣、國家級名老中醫劉景源教授、中國金融學會綠色金融專業委員會馬駿主任、人民日報社對外交流合作部李志強 副主任等多位知名人士。能和他們一起參與這次聯合國全球契約組織大會及發表主旨演講,是我莫大的榮幸。
聯合國全球契約組織駐華代表劉萌女士,不但直接聯絡及邀請我,並為了在我緊湊的大陸行程中安插這個活動出席,特意多方協調,改動了許多既定活動時間安排,由衷地感謝!
-01.jpg)
-02.jpg)
-03.jpg)
-04.jpg)
-05.jpg)
-06.jpg)
西医用了市场经济的方法成为主流,中医也得用它来。
正統中醫從來不是個賺錢的買賣,而是一件良心的事業!如果為了一個人看病療疾為了病人兜里的東西,那又何談治愈,正統中醫如今不入流,可能就是因為他不好賺錢養家糊口,也是件德行的考驗,如果當成一件良心事業推廣,我想會大有所為。
大醫精誠,厚德懷仁
老师,古书上说的下痢,哕打嗝不止,烦躁,心肾阳极度衰弱,胃气将绝时。假如没有任何癌细胞,纯虚症的话,中医还能够救回来吗?
以前告訴過你,你喜歡拿著一段文字來問一些假設性的問題,建議你好好研究中醫生理病理學,看看能不能解釋你列出的那些症狀。
李医师,我身边经常看到婴幼儿喝了奶粉之后,出现湿疹的症状。医生说是过敏。然后要换奶粉,换成深度水解奶粉。我想问一下中医是怎么看待这个现象?中医有没有什么更好的解决方法?
以前討論過乳製品的問題,書裡面也有寫。
感谢指点,看了你的文章收益良多
李医师,请问在服用清肝胆药的时候,服用两周后胃酸明显好转,在继续服用第三周时,感觉胃酸又逐渐加重。这种情况有没有可能是清肝有点过了血虚导致的,应该转向补肝血一段时间。
這得看病人實際情況